九色

请输入关键词...

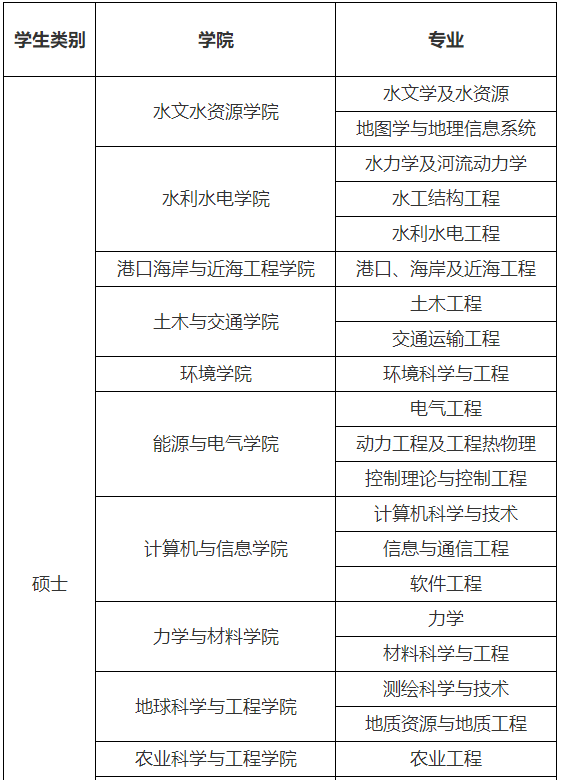
2021年九色 留学研究生招生专业

发布者:系统管理员发布时间:2021-03-22浏览次数:289